Skip to Main Content
Create a Website Account
- Manage notification subscriptions, save form progress and more.
Website Sign In
About Us
Divisions & Specialized Units
Community Resources
How Do I...
Search
Home
Departments
Police
About Us
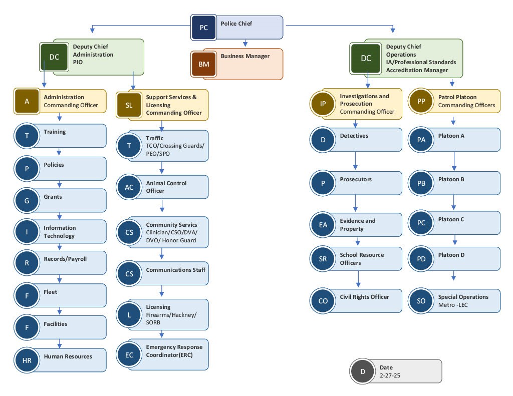
Department Organization
Department Organization
Department History
FAQs
Photo Galleries
Police Department Jobs
Police Logs
Professional Conduct
Citizen Complaints against the Police Department or a Police Department Employee
Commend the Police Department or a Police Department Employee
Department Organization
Contact Us
Online Payments
FAQs
Police Logs
Animal Control
Public Records
Government Websites by
CivicPlus®
Loading
Loading
Arrow Left
Arrow Right
[]
Slideshow Left Arrow
Slideshow Right Arrow